首页
学院概况
组织机构
师资队伍
专业简介
教学科研
教学成果
教师科研
学生科研
实训基地
校内实训
校外实训
招生就业
招生信息
就业信息
党团工作
学生工作
联系我们
规章制度
资料下载
您的位置:
首页
>
教学科研
>
教师科研
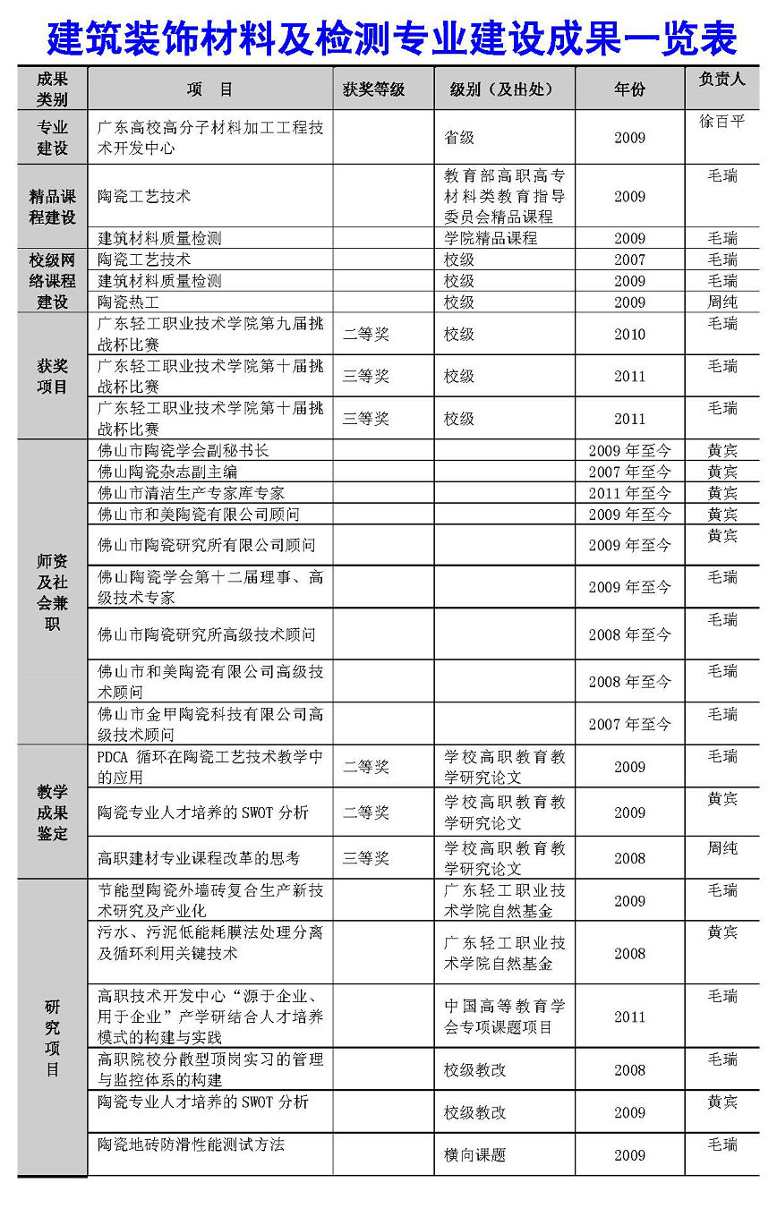
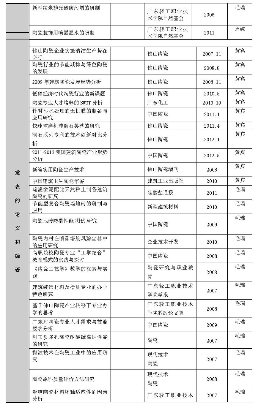
建筑装饰材料及检测专业教学科研成果表
发布时间 2012-06-29 17:55:07
|
打印本页
|
关闭窗口
版权所有:广东轻工职业技术学院 365娱乐网
联系地址:广州市新港西路152号 邮编:510300